工商時報
高壓下的慢生活 旅遊是最好的紓壓

在產險公會事務與產險公司業務雙重責任及壓力的節奏交織下,產險公會理事長陳萬祥表示,真正有效的紓壓關鍵不在外在的條件,而是內在的「心態調整」。他認為,工作壓力難以避免,但能否「自我調適」,並轉化為前進動力,取決於個人如何看待與消化。 近年來他為生活保留固定節奏,疫情期間養成的習慣延續至今—每逢假日,便...
這是第 2 頁,共 669 頁
工商時報

在產險公會事務與產險公司業務雙重責任及壓力的節奏交織下,產險公會理事長陳萬祥表示,真正有效的紓壓關鍵不在外在的條件,而是內在的「心態調整」。他認為,工作壓力難以避免,但能否「自我調適」,並轉化為前進動力,取決於個人如何看待與消化。 近年來他為生活保留固定節奏,疫情期間養成的習慣延續至今—每逢假日,便...
工商時報

在我國現行稅制下,依法繳納稅捐為納稅義務人應盡之基本責任。若未於法定期限內繳清稅款,稅捐稽徵機關得依《稅捐稽徵法》第24條第1項規定,對納稅義務人名下財產辦理「禁止處分」,以防範財產轉移或變賣,確保稅款之徵收。 實務上,此項措施多針對土地、建物、車輛等不動產,或其他可查封財產加以限制,以維護公法債權...
工商時報

中小企業可提供約7成的正職工作機會,是就業結構中的關鍵力量。近年來經濟合作暨發展組織(OECD)統計卻顯示,新興經濟體之中小企業的退場家數已明顯高於新進者家數,這可能是由於全球經濟之地緣政治緊張、金融風險升高、高通膨壓力、貨幣與財政政策收緊、勞動力短缺與貿易壁壘等多重挑戰,進而導致中小企業的營運壓力...
工商時報

內線交易,資本市場的絕對紅線,踩線的代價不僅是鉅額罰款與刑責,更是個人與公司聲譽的崩盤。然而,許多身陷囹圄的企業人士,並非存心惡意,而是對法規的一知半解。從實務角度,解析三個最容易讓人誤觸法網的議題。 第一課:起跑線的秘密—消息何時「明確」? 禁止交易的起點,始於「重大消息明確時」,但這條線劃在哪?...
工商時報

標普全球永續年鑑最新名單揭曉,2026年共有79家台灣企業入選,較2025年增加九家,占全球入選848家的9.3%,顯示台灣資本市場永續概念持續進步。整體而言,今年入選家數最多的產業以銀行業及半導體業為主,顯示金融業、半導體及其供應鏈仍是台灣永續競爭力的關鍵支柱。 標普全球以CSA(企業永續評比)的...
工商時報

農曆春節假期後開工首日,中央銀行受財政部委託標售300億元5年期公債,由於甫結束九天假期,市場資金仍相對趨緊,投標暫偏觀望,因此最高得標利率上揚至1.341%,較1月標售同天期的1.317%,上升2.4個基本點(1基本點是0.01個百分點)。 年後開工日標售5年債,如市場預期偏冷。根據央行公布標售結...
工商時報

年後往往是不少勞工考慮轉職的時機點,1111人力銀行23日發布統計指出,今年開工日人力銀行網站瀏覽次數,較去年同期增10.8%;履歷開啟數年增近8%。1111人力銀行發言人曾仲葳指出,求職者看好景氣,提前備妥履歷及作品,帶動整體履歷開啟量上揚。 曾仲葳分析,今年農曆新年假期延至2月中旬才開始放假,開...
工商時報

春節國旅開紅盤春節九天連假結束,交通部長陳世凱指出,今年假期長、再加上國家經濟狀況非常好,民眾出遊意願高,國旅「新春開紅盤」,全國各國家風景區和主題樂園等加總人次從去年日均35萬人次,增加到日均73萬人次、成長109%,且桃機最高單日疏運量也衝上16.9萬人次、刷新歷史紀錄,顯示春節期間國際及國內旅...
工商時報

2025年國銀外幣存款變動國銀外幣存款連六月增加,餘額來到近15.4兆元,續創史上新高紀錄。金管會指出,2025年12月底國銀外匯存款餘額達15兆3,866億元,較上月底增加1,301億元或0.9%,但由於去年新台幣強勁升值,使得全年僅增加2,767億元。 金管會分析,外幣存款衝高主因法人客戶營收入...
工商時報

六大壽險外價金概況國際金融市場瞬息萬變,壽險業持續厚實外匯價格變動準備金規模,防範新台幣匯率暴升風險。根據各公司統計,今年1月適用匯率會計新制後,六大壽險合計外價金餘額首度突破5,000億元大關、創下5,098億元的歷史新高紀錄,單月增加154億元。 觀察各公司餘額變化,富邦人壽1月底外價金餘額1,...
工商時報

繼中華電法說會於農曆年前登場,釋出2026年全年力拚營收與獲利再成長,每股稅後純益(EPS)挑戰逾5元的樂觀展望之後,遠傳法說會將於26日接棒,台灣大於3月13日壓軸。 遠傳2026年財測預期將於近日公布,今年股利政策亦可望明朗化。在中華電、台灣大2026年全年營收展望將較2025年成長下,遠傳20...
工商時報

長達9天的春節連假,找回台灣民眾購買力,全台百貨與購物商場馬年業績開紅盤,連鎖百貨業者新光三越、遠百、SOGO、微風、環球等,連假期間業績年增5%~10%,尤其區域大型購物中心更成春節人流群聚中心,桃園大江、新竹巨城等今年春節檔期業績均較去年同期大增10%。 新光三越春節連假業績開紅盤,全台春節業績...
工商時報

宏碁今年適逢成立50周年,創辦人施振榮23日於集團新春團拜時期許,宏碁能朝永續、王道企業持續邁進。宏碁董事長暨執行長陳俊聖表示,隨著集團旗下IPO的老虎軍團持續擴展,宏碁已重新定義集團內相Computer Science的業務為其核心事業,另並將聚焦於四大產業領域作為其新事業發展重點。 除PC、顯示...
工商時報

陳俊聖談產業&營運方向記憶體、CPU等關鍵零組件缺貨與漲價效應持續擴大,加上近日美國關稅連日數變,宏碁董事長暨執行長陳俊聖23日直言,產業變數只會更多、不會變少,PC更是遭逢多重逆風。不過他也指出,元月起「愈晚買愈貴」心態,開始帶來急單湧現,全年PC市場將因漲價量縮,但ASP(產品平均單價)提升,將...
工商時報

寶雅近年財報百貨股王寶雅在拓點、自有商品擴大與線上電商挹注下,去年稅後純益衝上31.44億元、年增11.85%,每股稅後純益高達29.54元,營收獲利均創新高,且董事會通過擬配發史上最高的現金股息25.5元,以23日收盤價458元計算,現金殖利率達5.57%。 寶雅董事會同時通過將辦理股本結構調整,...
工商時報

漿紙新一輪漲價潮3月全面來襲從紙漿到紙張新一輪漲價潮3月全面來襲!全球紙漿龍頭廠Suzano宣布,3月調漲對歐、美、亞洲國家紙漿價格,每噸漲幅從20~50美元不等。華紙跟進調漲,3月短纖紙漿每噸上漲20美元,漲幅約3.5%,所有紙種每噸一口氣調漲新台幣2,000元,涵蓋文化用紙、包裝用紙、產業用紙等...
工商時報

今年1月上市櫃公司營收,在富邦金、國泰金、中信金等多家大型金融業於23日揭露完畢,整體上市櫃公司1月合併營收達4.83兆元,創下三大紀錄。 台灣壽險業今年正式接軌 IFRS 17「保險合約」與 TW-ICS「新一代清償能力制度」,金管會今年起放寬保險業及其子公司營收公告期限延長至每月15日。 金蛇年...
工商時報

金馬年23日開紅盤正逢台指期結算,隨著台股再創歷史新高紀錄,台指期最高一度攻至34,369點,隨後在台指期壓低結算下漲幅收斂,終場上漲154點或0.46%至33,840點。展望新開倉的3月合約走向與操作,期貨商預估仍將呈現高檔震盪整理格局,建議壓回5日線再介入。 綜觀台指期23日的表現,期現貨呈正價...
工商時報

外資開紅盤升評標的台股金馬年開紅盤順利上演補漲行情,外資研究機構也沒閒著,農曆年後首個交易日就鎖定熱門股,摩根士丹利證券升評ABF指標股南電、欣興,摩根大通與滙豐證券則同步升評穩懋,激勵三檔當紅炸子雞23日全數衝上漲停,台股面子、裡子雙囍。 南電、欣興、穩懋都是台股在農曆封關前就竄出頭的熱門股,累積...
工商時報

金馬年到來,公股銀行高層分析,受惠AI等蓬勃發展,經濟持續成長,今年獲利三支柱的利息淨收入、手續費收入、金融市場持續成長,可望展現穩健推動的力道,至於過去幾年大賺的換匯交易(SWAP),雖受到台美利差縮減影響,但各銀行已提前布局債券鎖住較高利率,金融市場操作目標設定穩健小幅成長。 公股銀高層強調,國...
工商時報

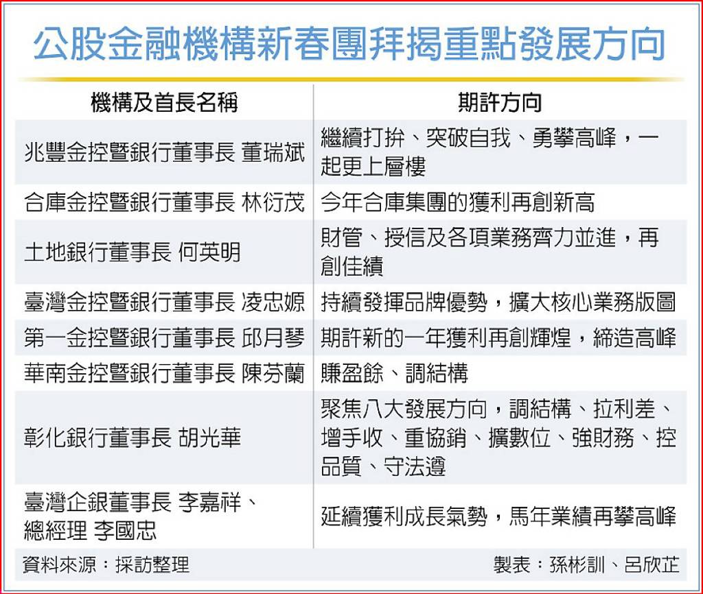
金馬迎春、開工首日,公股金控、銀行新春團拜紛紛宣示最新發展方向,目標都是持續成長,期許今年再創高峰。 兆豐金暨銀行董事長董瑞斌指出,儘管國際政經局勢變幻莫測,但有十足信心,今年仍將持續專注保持企金競爭優勢,同時聚焦多元獲利、深化海外布局,精準掌握資產管理業務的巨大商機。新的一年勉勵員工能發揮「千里馬...
工商時報

證券周邊首長金馬新春團拜談話重點證券周邊單位23日舉行新春團拜記者會,臺灣證券交易所董事長林修銘指出,對今年台股表現「有很好的期待」,至於各界關心川普再度祭出關稅變數,林修銘胸有成竹認為,之前台美關稅談判結果獲得最惠國待遇,約有75%市值的公司獲得優於最惠國待遇,取得優於競爭者的條件,看好台灣企業的...
工商時報

證券暨期貨業農曆丙午年新春團拜23日在臺灣證券交易所舉行。主管機關、證券期貨周邊單位、公會等首長齊賀資本市場馬年「躍馬迎新、馬到成功」。金管會主委彭金隆致詞時指出,資本市場是經濟發展的重要基礎,新的一年,將以「金融安全」及「發展創新」為政策推動的雙核心,全力協助資本市場持續前進。 台股近年表現亮眼,...
工商時報

2月20日,美國最高法院以6比3裁定川普政府以《國際緊急經濟權力法》(IEEPA)推動「對等關稅」違憲。判決書明確指出,總統並不具備單方面課徵關稅的非常權力,行使此權限須有國會明確授權。法院同時認定IEEPA通篇未提及關稅,也不存在可支持如此大規模關稅措施的授權條文,違反「重大問題原則」。此一裁定立...
工商時報

美國對等關稅遭裁定無效,對產品輸美適用232條款的鋼鐵、汽車零件產業來說,業者咸認無直接影響;高球用具代工業者認為,美改徵15%的關稅,即使疊加原有關稅後,稅率仍低於去年對等關稅談判初期的20%~25%,初步判斷對行業無負面影響。 鋼鐵業者指出,鋼鋁產品出口美國是適用232條款,並非對等關稅,對等關...
工商時報

美對等關稅遭判無效對產業影響美國對等關稅遭判無效,農曆年前因台美簽訂貿易協定而大開香檳的重電、機械工具機產業,年後陷入「茫然」的處境,急向政府有關單位討答案,就擔心萬一台美貿易協定與對等關稅一同失效,將衝擊產業輸美競爭力。 面對美國關稅政策朝令夕改,機械工具機業者說不管了,農曆年後起火力全開拚業績,...
工商時報

美國最高法院20日裁定總統川普援引IEEPA在全球實施的「對等關稅」無效,中國商務部23日表示,正對判決內容進行「全面評估」,並且呼籲華府取消對貿易夥伴實施的「單邊關稅措施」,同時警告中美對抗「有害無益」。 由於美國總統川普將於3月31日至4月2日訪問中國,並與中國國家主席習近平舉行會談,外界尤為關...
工商時報

美國最高法院裁決對等關稅違法後,川普隨即依據《1974年貿易法》第122條,徵收為期150天的15%全球關稅。歐洲議會態度強硬,揚言將凍結歐美貿易協議,印度也延後與美國的貿易談判。不過英國與瑞士則將繼續維持與美國的貿易協定。 貿易監測機構Global Trade Alert計算,川普新稅率將令美國盟...
工商時報

美國對各國平均關稅稅率美國總統川普反制最高法院判決,引用《1974年貿易法》122條款,將全球關稅提高到15%。但根據最新分析,新制下台灣的平均稅率降至13.3%,反較主要出口競爭國日本與韓國更為優惠。 針對川普政府援引《國際緊急經濟權力法》(IEEPA)向全球徵收對等關稅,美國最高法院20日駁回,...
工商時報

美國對等關稅出現變數,經濟部官員表示,無論如何變,現行針對因應關稅衝擊的的四大支持方案,及年前匡列30億元「車行天下」專案,都不會改變。行政院稍早與各部會舉行長達七小時的會議,表示將爭取不改變台美已簽署的投資備忘錄、232最惠國待遇等。其他細節都有公布。 經濟部官員強調,去年經濟部編列約460億元相...
工商時報

行政院23日進行新春團拜,行政院長卓榮泰表示,面對國際、行政、立法兩院、中央與地方的競合互動要穩健前行,後續將有更多普惠政策,產業上台灣也將邁入「競逐太空、探索海洋」的新時代。 卓榮泰表示,新的一年,可能充滿更多挑戰,尤其美國關稅談判情勢近來出現變化,將全速推進各項必要工作,審慎因應國際經貿變局。 ...
工商時報

國會朝小野大,讓府院持續難以推動包括總預算、軍購特別預算等案,朝野都在尋找破冰契機,而賴清德總統與五院院長23日茶敘上,已表示欣然接受立法院長韓國瑜邀請,赴國會國情報告,韓國瑜則強調,保證會採取統問統答方式進行。 至於三黨團隨即強調,報告形式則需要協商。 韓國瑜在茶敘結束後表示,茶敘主要達到兩個主要...
工商時報

總統邀五院院長茶敘重點朝野化解僵局有望!總統賴清德23日在新春開工首日邀五院院長茶敘,這是有史以來首次出現總統與五院院長新春茶敘,會中聚焦總預算、國防預算、台美關稅問題、《財劃法》、國情報告等五大議題。國會議長韓國瑜提議邀賴總統赴國會進行國情報告,賴回應在合憲前提下願赴國會報告。賴清德並強調,新的一...
工商時報

經濟部能源署本月初公布最新電力數據,我國2025年的總發電量達到2,889億度,略低於前一年的2,892億度,近乎持平。其中,核能發電於5月17日後歸零,使得全年發電量占比僅1.1%,明顯低於前年的4.2%;而火力發電占比則由前年的83.0%,上升至去年的84.7%。政府現行的能源轉型規劃不當且進度...
工商時報

美國貿易代表葛里爾(Jamieson Greer)22日受訪時表示,儘管最高法院推翻對等關稅措施,但美國與歐盟、中國等達成的貿易協議依然有效。目前沒有任何國家表示有意退出協議。 葛里爾在CBS電視台《面對國家》(Face the Nation)節目中表示,美國正與各國積極對話,希望他們了解這些協議將...
工商時報

主要亞幣對美元升貶幅近十年農曆年開紅盤行情國際股市在農曆金馬年連假期間偏震盪,儘管有川普對等關稅及地緣政治變數干擾,但市場並未悲觀解讀,23日股匯市開紅盤連袂走揚,台股盤中一度勁衝逾600點,外資回流與買盤湧入,新台幣匯率同步啟動節後補漲,一舉升破31.5元關卡,終場順利終結連二年節後首日收黑。 匯...
工商時報

台股金馬年開紅盤 創六大紀錄金馬年台股開紅盤日再遇關稅之亂,所幸封關期間台積電ADR、富台指數期貨齊揚,外資信心未明顯鬆動,23日連四買,助攻台股多頭氣勢旺,加權指數如預期見34,000點,締造六大紀錄。 六大紀錄包括加權指數盤中衝34,212點創新高、收盤33,773點同創新高、盤中最大漲點606...
工商時報

台美貿易協定後續關注焦點美國最高法院裁定,總統川普援引「國際緊急經濟權力法」(IEEPA)課徵關稅違法後,美國總統川普隨即宣布對全球徵收15%新關稅,雖尚未簽署正式文件,但又再為全球貿易掀起巨浪,因應對等關稅變局,行政院院長卓榮泰23日強調,美國最高法院判決對台美投資MOU與232最優惠待遇沒有改變...
自由時報

By Yang Yuan-ting and William Hetherington / Staff reporter, with staff writerTaiwan has secured another breakthrough in fruit exports, with jujubes, dragon fruit and lychees approved for shipment to the EU, the Ministry of Agriculture said yesterday.
自由時報

TEA PARTY:The president thanked Speaker Han Kuo-yu for inviting him to give a national affairs report that aligns with constitutional procedures, Karen Kuo saidBy Chen Yun and Hollie Younger / Staff reporter, and staff writer
自由時報

UNCOVERING THE TRUTH: Over 51,000 files have been opened for public access to enable transitional justice and social reconciliation, the National Security Bureau saidBy Su Yung-yao and Jason Pan / Staff reporters
自由時報

PROTECT THE ADVANCESTaiwan aims to safeguard the best parts of the deal struck last week with the US as the world waits to see where US trade policy lurches nextStaff Writer, with CNA
自由時報

NATURE VIEWS:Many people visited mountain trails, seaside landscapes and old streets, with destinations such as Alishan and Sun Moon Lake seeing strong crowdsBy Huang Yi-ching and William Hetherington / Staff reporter, with staff writer and CNA
自由時報

FLU WARNING:Although influenza A cases are falling, influenza B infections are rising, indicating people could catch the flu twice this season, the CDC saidBy Lee I-chia / Staff reporter
經濟日報
經濟日報整理五件不可不知的財經大事,讓讀者在每天清晨能快速掌握最重要的財經大事。 一、川普關稅拚起死回生 揚言不會收手 警告各國履行已談好協定 美國總統川普力推的對等關稅20日遭聯邦最高法院推
TVBS

在美國總統川普威脅攻擊伊朗之際,美國政府今天下令駐黎巴嫩首都貝魯特的非緊急人員撤離。
經濟日報
巴拿馬今天公告最高法院的裁定,宣布香港長江和記實業旗下子公司在巴拿馬運河(Panama Canal)兩座港口的特許經營權...
自由時報
巴拿馬今天公告最高法院的裁定,宣布香港長江和記實業旗下子公司在巴拿馬運河(Panama Canal)兩座港口的特許經營權合約無效,巴拿馬海事局隨後接管港口。法新社報導,巴拿馬最高法院撤銷長和子公司「巴拿馬港口公司」(PPC)經營巴爾博亞港(Balboa)和克里斯托巴港(Cristobal)合約後,一名官員表示:「巴拿馬海事局(Panama Maritime Authority)已接管港口並保證營運持續不間斷。」
中央社
巴拿馬今天公告最高法院的裁定,宣布香港長江和記實業旗下子公司在巴拿馬運河(Panama Canal)兩座港口的特許經營權合約無效,巴拿馬海事局隨後接管港口。
經濟日報

人工智慧(AI)熱潮帶旺晶片需求,南韓出口動能持續加速,韓股也再創新高。南韓央行預料,今年的經濟成長幅度,可望「明顯高於...
經濟日報
全球投資人正以近十年來最快速度湧入拉丁美洲市場,帶動拉美股市相繼攻上多年新高,這也反映了市場正在降低對美國資產的曝險。
經濟日報
南韓總統李在明與巴西總統魯拉23日在首爾舉行高峰會,雙方同意將雙邊關係升級為「戰略夥伴關係」,擴大在貿易、科技與文化等領...
經濟日報
俄烏戰爭2月24日正式屆滿四年,四年前俄羅斯入侵烏克蘭時,本想幾天內速戰速決,最後證明這是重大誤判,現在不僅傷亡人數破百...
經濟日報

去年美國銀行業的總獲利年增10%,改寫新高,達2,956億美元,打破2021年創下的歷史紀錄2,790億美元,主因銀行業...
經濟日報

南韓現代汽車承諾,2030年前將投資南韓125.2兆韓元(867億美元),為該集團歷來規模最大國內投資計畫,目標是成為機...
經濟日報
日媒報導,南韓SK海力士將投資2兆日圓(129億美元),在日本興建記憶體晶片廠, 但這個消息卻遭到該公司公開否認。
聯合報

美國總統川普去年一月上任後,顛覆二戰後的國際關係格局。中國人民大學國際關係學院教授金燦榮指出,美國對外政策的「流氓化」,人類正在回到更加赤裸裸的強權政治時代。可以說「周天子時代結束了」,人類開始進入一個「世界版的春秋戰國」。
經濟日報

大陸全國兩會(人大、政協)將於3月4日、5日召開,隨著地方兩會落幕,全國兩會的政策與目標也愈加清晰。分析認為,總理李強在...
經濟日報
中共在2025年通過十五五(2026-2030年)規劃建議,今年兩會將正式審議,今年也是十五五開局之年,具備承先啟後關鍵...
經濟日報
對於2026年大陸經濟,雖然官方要以新興製造業來作為新增長動能,但與民眾財富深層綁定的房地產仍然未脫困,多數機構與專家認...
經濟日報

據統計,大陸量子科技領域從2026年投融資項目來看,2月共三家企業獲三次融資,1月有六家企業獲七次融資,整體而言,大陸量...
聯合報

美國關稅變局撼動全球經貿秩序,甫與美方簽訂對等貿易協議的台灣首當其衝,行政團隊至今卻未釐清社會疑慮,僅重申爭取投資備忘錄(MOU)與二三二最惠國待遇不變;對於關稅優勢是否維持、如何應對美方後續出招、產業衝擊評估為何,各界仍霧裡看花,應變顯然不足。
經濟日報
美國總統川普(Donald Trump)最新的關稅舉措,為全球貿易前景再度帶來不確定性,歐洲股市主要指數今天收盤挫跌
經濟日報
美國總統川普(Donald Trump)最新的關稅舉措,為全球貿易前景再度帶來不確定性,歐洲股市主要指數今天收盤挫跌
經濟日報

今年春節期間,有「中國電子第一街」之稱的深圳華強北科技產品成為大陸民眾新年採購「新寵」,批量進入年貨清單。大陸央視財經指...
經濟日報
大陸網路科技巨頭爭奪AI入口如火如荼,阿里巴巴的兄弟事業螞蟻集團在AI工具助力下正實現異軍突起,旗下兩大App用戶數均突...
經濟日報

新年伊始,台新新光金控永續表現再創高峰,在高度競爭、門檻極高的國際永續評比舞台上,再次寫下台灣金融史的新頁。深具國際權威...
經濟日報
台新新光金控將持續朝向氣候行動、金融共榮、永續賦能三大面向推動永續。除此之外,台新新光金控與旗下各子公司亦積極招手多元人...
中央社
美國總統川普(Donald Trump)最新的關稅舉措,為全球貿易前景再度帶來不確定性,歐洲股市主要指數今天收盤挫跌。
經濟日報

國際永續評比機構S&P Global公布2026年永續年鑑,第一金控以2025年CSA評比分數,躋身全球銀行業前5%,並...
經濟日報

中信金控落實聯合國永續發展目標( SDGs)第13項「氣候行動」有成。中信金於2026年公布之國際級永續評比機構標準普爾...
經濟日報

標普全球(S&P Global)近日公布2026年永續年鑑《Sustainability Yearbook》,玉山金控不...
聯合報

因應美國關稅變局,在野黨要求政府盡速說明具體作法。行政院長卓榮泰昨天指出,行政團隊廿一日開了七小時會議討論,階段性結論為:爭取美國關稅變化不改變台美已簽署的投資備忘錄(MOU)及二三二最惠國待遇,政府將盡速與美方確認後續程序與動作。
經濟日報

金馬迎春,昨(23)日為農曆年新春開工上班的第一天,七大金融機構舉行新春團拜,兆豐金控董事長董瑞斌表示,儘管國際政經局勢...
經濟日報

台新新光金控昨(23)日在台北市仁愛路總部大樓舉辦新春團拜活動,這是台新金控與新光金控合併後的首次春節團拜,由董事長吳東...
經濟日報

台灣企銀昨(23)日舉行新春團拜,由董事長李嘉祥及總經理李國忠帶領經營團隊共同出席,同步視訊全台營業單位,透過鼓陣表演迎...
經濟日報
墨西哥官員今天指出,大毒梟歐塞奎拉昨天因為安全部隊發動突襲而負傷身亡後,哈里斯科州(Jalisco)發生多起攻擊事件,導...
經濟日報
墨西哥官員今天指出,大毒梟歐塞奎拉昨天因為安全部隊發動突襲而負傷身亡後,哈里斯科州(Jalisco)發生多起攻擊事件,導...
經濟日報

國際知名評鑑機構S&P Global於18日公布2026年永續年鑑(Sustainability Yearbook),中...
經濟日報

遠傳電信永續表現再獲世界級認證。國際權威永續評比機構標普全球(S&P Global)公布最新《2026永續年鑑》,遠傳不...
工商時報

格陵蘭總理尼爾森(Jens-Frederik Nielsen)拒絕美國總統川普提出派遣醫療船前往格陵蘭的構想,強調當地已有免費公共醫療體系,無此需求。他表示格陵蘭願與美國對話合作,但批評川普常在社群媒體上隨意發言,未與當地政府溝通。
工商時報

金融時報報導,歐洲央行總裁拉加德以國際清算銀行董事身分,每年領取約14萬歐元報酬,儘管央行規定員工不得收取第三方酬金。部分央行員工批評這是雙重標準。媒體另披露拉加德可能在法國總統大選前請辭,但她本人向同事表明仍專注現職。
工商時報

北韓領導人金正恩22日在勞動黨黨代表大會再度高票獲選為總書記。北韓中央通信社(KCNA)報導,在金正恩的領導下,「以核武為核心的國家戰爭威懾能力,已從根本得到顯著提升。」五年一次的勞動黨代表大會主導北韓從住宅建設到戰爭規畫的全面規劃。
工商時報

英媒報導,勞斯萊斯本周公布財報時,將同時宣布規模15億英鎊(約20億美元)的庫藏股計畫。該公司去年同期發布業績時,也曾宣布斥資10億英鎊買回自家股票。勞斯萊斯去年7月上修全年財測,將營業利益預測區間上修到至多32億英鎊。
工商時報

韓國總統李在明23日在首爾與巴西總統魯拉舉行峰會,雙方同意擴大在貿易、關鍵礦產、技術與文化等領域合作。兩國領導人計劃將雙邊關係提升為戰略夥伴關係,並共同努力維護朝鮮半島穩定。巴西是韓國在南美洲最大的貿易夥伴。
工商時報

強烈冬季風暴侵襲美國,促使東北部多州宣布停課、超過5,000個航班遭到取消,官員警告除非必要否則不要出門。美國郵政署也表示,郵件與包裹運輸與投遞受到影響。紐約市22日宣布進入緊急狀態,非必要車輛不得上路。
工商時報

印尼1月預算赤字達54.6兆印尼盾,較去年同期大增26%,相當於印尼GDP的0.21%,主因是總統普拉伯沃推動學童免費午餐等政策,讓政府1月支出年增25.7%至227.3兆印尼盾。相較之下,稅收172.7兆印尼盾,年增幅度僅20.5%。
工商時報

知情者透露,沙烏地國家石油公司(Saudi Aramco)的賈富拉氣田首批凝析油,將在月底前向美國與印度油商出貨。該氣田是沙國「2030願景」裡關鍵的能源轉型計畫,因為沙國要提高天然氣產量,藉此成為全球重要的天然氣供應國。
工商時報

大連東軟信息學院申報的「具身智慧型機器人技術」科系獲准成立,成為遼寧省唯一開設該科系的高等院校。課程涵蓋機器人系統集成、智慧控制技術、機器視覺與感知、人工智慧演算法及應用等。學生畢業後可從事機器人系統集成、智慧裝調、運維管理、場景應用開發等工作,就業前景廣闊。
工商時報

春節假期最後一天,寧波機場22日單日旅客輸送量首次突破6萬人次大關,達到60,892人次,起降航班381架次。今年春節,寧波機場在大年初二、初四、初六,三度刷新單日旅客輸送量的歷史紀錄,實現新春「開門紅」。
工商時報

多家線上旅遊平台顯示,2月22~23日期間,三亞飛往北京、上海等城市的直飛航班經濟艙幾乎全部售罄,僅剩的公務艙票價逼近人民幣(下同)萬元大關。深圳航線2月22~23日從三亞飛往深圳的直飛機票也完售,24日才有直飛深圳的航班,售價仍逾8,000元。
工商時報

春節連假期間,梅州市大埔縣青溪鎮、茶陽鎮、高陂鎮、湖寮鎮、洲瑞鎮於16日接連發生五起森林火災,均為村民或青少年在林區附近違規燃放煙花爆竹所致。因發現及時、處置迅速,未造成人員傷亡,但已對森林資源和生態環境造成損害,相關肇事者或監護人已依法調查和處理。
工商時報

香港2026年度「財政預算案」將於24日公布。香港財政司司長陳茂波指出,香港今年開局良好,但外部環境瞬息萬變,加上轉型過程存在不確定性,需保持審慎理財。預算強調兼顧社會短中長期需求,並保留儲備應對不可預見情況。還將聚焦資源分配平衡,並考量支援中小企業升級、推動金融科技項目及跨境物流合作。
工商時報

年初至今,上海邊檢機關已查驗入境外籍旅客近70萬人次,較去年同期成長20.9%。其中透過免簽或過境免簽入境者達45.2萬人次,占比64.6%,主要來自韓國、俄羅斯、美國、泰國等國。2月22日更創下單日查驗人數新高,超過16萬人次。其中,浦東與虹橋兩大機場合計13.3萬人次,郵輪口岸雙船同靠帶來2.6...
工商時報

北京房山國際陸港於21日首次同日連批連發兩列國際班列,一列中歐班列經二連浩特口岸前往歐洲多國,另一列中亞班列經霍爾果斯口岸駛向中亞五國。兩列共載運212個標箱,貨品涵蓋汽車零件、精密機械等北京本地產品。房山國際陸港自營運以來已拓展五條國際班列路線,服務亞歐20多個國家與地區。
工商時報

根據貓眼專業版統計,截至2月23日下午2時47分,大陸電影年度總票房(含預售)已突破人民幣(下同)80億元。目前年度票房前三名分別為「飛馳人生3」、「驚蟄無聲」與「鏢人:風起大漠」。此外,光是春節檔期(2月15日至23日)的總票房就貢獻超過55億元,占全年至今票房逾6成。 隨著「飛馳人生3」熱映,演...
壹蘋新聞網

【天氣小幫手】北東與離島間歇雨風強,南部晴暖近30°C
自由時報
墨西哥官員今天指出,大毒梟歐塞奎拉昨天因為安全部隊發動突襲而負傷身亡後,哈里斯科州(Jalisco)發生多起攻擊事件,導致國家衛隊(National Guard)25位成員喪命。歐塞奎拉(Nemesio Oseguera Cervantes)曾擔任警察,後來成為惡名昭彰的「哈里斯科新世代」(Jalisco New Generation)販毒集團首腦。
TVBS

在這個女性越來越重視自我價值與經濟實力的時代,「什麼時候結婚」早就不只是感情問題,而是一場人生策略。對有些女生來說,越早結婚越能穩定,但也有一群人,反而是在晚婚之後,事業、財富與婚姻品質一次到位。她們需要時間去累積底氣、看清人性、磨出真正的選擇能力,而不是被年齡或外界眼光推著走。這4個星座女,正是最典型的「晚婚型人生配置」,她們不是不想愛,而是知道得先把自己變強,才有資格擁有更好的未來!
經濟日報

「再生醫療雙法」今年起上路,衛福部部長長石崇良宣示,衛福部今年的重要目標就是讓再生醫療產品真正走到上市階段,業內預期,再...