Newtalk
專家看盤》油價飆、美伊衝突升溫、台股量縮回測月線、權值股遭外資提款

「台股今天(6日)量縮回測支撐。受美伊衝突升溫影響,大型權值股承受外資賣壓,中小型股持續清洗籌碼。」分析師林漢偉表示,台股在國際地緣政治升溫影響下,市場風險情緒升高,盤勢轉為量縮整理,短線觀察三個重點:月線支撐是否能夠守穩,外資賣壓是否開始減輕與中小型股融資是否完成清洗。林漢偉表示,大盤走勢:受油價
這是第 1 頁,共 775 頁
Newtalk

「台股今天(6日)量縮回測支撐。受美伊衝突升溫影響,大型權值股承受外資賣壓,中小型股持續清洗籌碼。」分析師林漢偉表示,台股在國際地緣政治升溫影響下,市場風險情緒升高,盤勢轉為量縮整理,短線觀察三個重點:月線支撐是否能夠守穩,外資賣壓是否開始減輕與中小型股融資是否完成清洗。林漢偉表示,大盤走勢:受油價
聯合報

輝達(NVDA-US)執行長黃仁勳在摩根士丹利TMT大會稱,市場需求已從「非常高」升至「比非常高還要高」,並否認外界熱傳的投資OpenAI1000億美元計畫。PTT股板網友多聚焦兩點:一是「需求更高」是否只是話術,二是「不投OpenAI」是否暗示AI題材降溫或利多出盡。
Newtalk

近年來,新加坡面臨前所未有的詐騙壓力。2024 年詐騙案件突破 51,000 起,財務損失超過 11 億新幣,雙雙創下新高。然而,在一系列制度改革與公私協力推動下,2025 年出現關鍵轉折:全年案件數下降 27.6% 至 37,308 起,財務損失亦減少 17.9% 至 9 億 1,310 萬新幣,
聯合報
北大西洋公約組織(NATO)今天表示,伊朗在中東地區升高攻勢,昨天有一枚飛彈瞄準成員國土耳其,北約成功將它攔截;與此同時...
ETtoday

35歲「香港電競之父」鍾培生是知名富四代,坐擁百億港幣身家,是網紅Toyz宿敵,兩人2023年還在小巨蛋打過拳賽。如今鍾培生向小10歲的「香港最美區議員」莊雅婷求婚,以最熱愛的動漫《進擊的巨人》作為求婚主題,並使用立體機動從天而降,浮誇過程引發討論。
聯合報
美國聯邦眾議院今天繼參議院後也否決戰爭權力決議案,支持總統川普對伊朗的軍事行動。這項決議案目的在阻止對伊朗空襲,並要求任...
經濟日報
研調機構預估,3月TV面板報價有望上漲,法人機構指出,55吋4K Open-cell報價較2月上漲2美元,漲幅為1.6%,原因在於部份北美通路業者同意調漲中小尺寸電視終端售價,品牌業者採購TV面板的信心隨之增加。
聯合報
研調機構預估,3月TV面板報價有望上漲,法人機構指出,55吋4K Open-cell報價較2月上漲2美元,漲幅為1.6%,原因在於部份北美通路業者同意調漲中小尺寸電視終端售價,品牌業者採購TV面板的信心隨之增加。
經濟日報

由於投資人擔心美國針對伊朗的戰爭可能持久,周四(5日)美國西德州原油價格狂飆8.51%,突破每桶81美元;布蘭特原油價格也大漲近5%。黃金則是受到美元走強與美債殖利率上升拖累,轉為下跌約1%。
聯合報

由於投資人擔心美國針對伊朗的戰爭可能持久,周四(5日)美國西德州原油價格狂飆8.51%,突破每桶81美元;布蘭特原油價格也大漲近5%。黃金則是受到美元走強與美債殖利率上升拖累,轉為下跌約1%。
聯合報

陳傑憲昨天因為觸身球造成左手食指骨裂,能否再上場浮現問號,而經典賽規定比賽開打之後若出現傷兵,要到下一輪才可替換30人名單,唯一例外只有傷兵為捕手且剩餘捕手少於兩人,才可即刻換人。
自由時報

男子謝恩慶投宿新竹火車站附近一家旅店,見走廊刷油漆的女員工貌美身材動人,竟假裝房間有狀況,騙女員工靠近時拉進房內強制猥褻,事後躲避開庭拒絕和解,遭法官裁定羈押,新竹地院再依強制猥褻罪將他判刑9月。法官調查,謝男於113年2月27日下午4點入住新竹火車站附近一家旅店,見該旅店員工小美在旅館走廊刷油漆,竟基於強制猥褻之犯意,佯稱房間內有狀況,示意小美靠近房門後,即強行拉進房間內強吻、撫摸胸部,並趴在身上,以下半身前後擺動磨蹭小美屁股,以此方式強制猥褻得逞。
自由時報

新北市三峽老街是熱門景點,捷運三鶯線預計今年通車,為提升老街周邊步行環境,新北市交通局專門委員林昭賢表示,市府提前盤點沿線步行環境與交通節點,優先改善人行空間,已在台北大學站(恩主公醫院站)周邊的三峽區大勇路完成設置標線型人行道,提前為捷運三鶯線通車做好準備,讓民眾未來搭捷運就能安心步行前往老街。林昭賢說,三峽老街假日人潮多、路寬有限,人車動線交織情形明顯,這次建置工程,將標線型人行道自復興路延伸至文化路,全長約300公尺,透過清楚標線區隔人車空間,引導駕駛減速、提醒行人安心通行,捷運三鶯線通車後,民眾可從台北大學站出站,沿大勇路步行銜接文化路,輕鬆抵達三峽老街。
Newtalk

院會 現場直播中
經濟日報

大陸《觀察者網》報導,這兩天,一篇由中國多位半導體企業高管和學界人士撰寫的論文在外網引發熱議。香港英文媒體《南華早報》3月5日注意到,中國多家半導體龍頭企業高管和學者集體撰文發聲,呼籲舉全國之力打造中國版光刻機巨頭艾司摩爾(ASML),敦促行業「丟掉幻想,準備鬥爭」,以應對不斷收緊的美國科技封鎖。
聯合報

大陸《觀察者網》報導,這兩天,一篇由中國多位半導體企業高管和學界人士撰寫的論文在外網引發熱議。香港英文媒體《南華早報》3月5日注意到,中國多家半導體龍頭企業高管和學者集體撰文發聲,呼籲舉全國之力打造中國版光刻機巨頭艾司摩爾(ASML),敦促行業「丟掉幻想,準備鬥爭」,以應對不斷收緊的美國科技封鎖。
自由時報

徐姓通緝犯駕車搭載劉姓友人拒警攔查加速逃逸,沿途連闖紅燈、逆向行駛,無視其他用路人安全,同車劉男還向後方追逐的警車丟擲鐵棍,阻擋警方追緝,徐、劉2人最後棄車分開竄逃,警方事後循線逮到徐男送辦,劉男則被通緝,屏東地院從重依妨害公眾往來安全罪判處徐男1年徒刑,可上訴。因竊盜及洗錢防制法等案被檢方發布通緝的徐姓男子,1年多前駕駛休旅車搭載劉姓友人行經九如鄉時,因形跡可疑,引起後方巡邏員警注意,於是鳴笛要求前方休旅車停車受檢,徐男礙於通緝身分,隨即加速逃逸,警方追逐過程中,徐男不但逆向超車、闖紅燈,同車友人還向後方警車丟擲鐵棍阻擋警方追緝,嚴重影響其他用路人安全。
TVBS

2024年5月公民團體因不滿國會職權修法案,發起「青鳥行動」號召民眾包圍立法院抗議,後來「青鳥」一詞演變成台派、民進黨支持者的代稱,不過近日有網友認為,越來越多人將青鳥貼上極端側翼標籤,導致「青鳥都不敢承認是青鳥了」,沒想到釣出民進黨立委沈伯洋回覆「青鳥價值觀跟一般民進黨支持者價值觀有一定程度的不一致」,這番話被網友質疑是切割青鳥,引發熱議。
自由時報

中東局勢持續升溫,聯合國國際海事組織(IMO)指出,受戰爭影響,大約有2萬名海員與1.5萬名郵輪乘客滯留波斯灣。中東地區局勢緊張,大量船隻滯留在荷莫茲海峽外,能源市場情報公司Kpler近日就曾指出,自戰爭爆發以來,通過荷莫茲海峽(Strait of Hormuz)的油輪通行量,比上週驟減90%,但未完全中斷。
NOWnews
國民黨立院黨團昨(5)日拍板軍購特別條例的黨團版本,將預算規模定為「3800億+N」,與行政院提出的8年1.25兆元有明顯落差,引民進黨立委沈伯洋怒批,內容千瘡百孔,像...
自由時報

2026台灣燈會吸引全國遊客湧入嘉義縣賞燈,然而針對近期網路社群討論燈會美食區價格與重複性高的議題,嘉義縣嚴選伴手禮協會理事長溫偉毅發聲,呼籲遊客「往裡面多走幾步」,美食區核心其實隱藏近300家由嘉義縣18鄉鎮市組成的在地優質品牌攤位,等著老饕發掘最道地的嘉義味。今年台灣燈會美食區規模大,總攤位數超過500攤,溫偉毅指出,許多遊客在社群平台上反映餐點偏向一般夜市、價格偏高,多數民眾僅在美食區外圍停留,其實美食區規劃「內有乾坤」,最精華的中央區域集結將近300個在地攤位,有嘉義縣18鄉鎮市商圈、嘉義縣嚴選伴手禮、特色產業協會與嘉義優鮮農產品牌,是燈會真正的「嘉義美食核心」。
NOWnews
2026世界棒球經典賽(WBC)C組賽事激戰正酣,韓國隊在首戰以11:4大勝捷克後,全台球迷最關注的焦點,莫過於3月8日的「台韓大戰」,那對中華隊而言是一場輸不得的背水...
自由時報

新竹縣、市警方近日執行打詐行動,依現行犯逮捕4名詐騙集團車手及1名監控手,移送新竹地方檢察署偵辦後,檢察官認5嫌有逃亡、串證或滅證之虞聲請羈押,不過法院裁定5名被告均無羈押必要,全數釋放;對此,檢方不服,昨依法提出抗告。新竹縣、市政府警察局執行反詐騙勤務行動,分別在多起案件中查獲涉案嫌犯,其中包含4名負責提領款項的車手及1名負責監控的成員,警方依涉嫌詐欺罪將5人移送新竹地檢署偵辦。
經濟日報

隨著以色列與美國對伊朗的聯合軍事行動進入第七天,戰場態勢持續升溫,美國總統川普不僅宣稱美軍正「徹底摧毀」伊朗武力,更在政治上拋出震撼彈,公開表示美國應介入挑選伊朗下任最高領袖,並直接點名已故領袖哈米尼之子穆吉塔巴(Mojtaba Khamenei)是「不可接受的人選」。
聯合報

隨著以色列與美國對伊朗的聯合軍事行動進入第七天,戰場態勢持續升溫,美國總統川普不僅宣稱美軍正「徹底摧毀」伊朗武力,更在政治上拋出震撼彈,公開表示美國應介入挑選伊朗下任最高領袖,並直接點名已故領袖哈米尼之子穆吉塔巴(Mojtaba Khamenei)是「不可接受的人選」。
聯合報

國立嘉義高中4日舉辦「BenQ夢想行動校園講座」,原主打分享夢想與生涯規劃,卻在學生社群平台引發熱議。有學生指出,2節課約2小時講座,超過7成時間介紹品牌與產品,甚至播放多達5支廣告影片,質疑活動性質更像是「產品發表會」,而非教育講座。校方坦言,未事前審查講者簡報,未來將檢討校園講座規畫與審查流程,避免類似爭議發生。
Newtalk

義大利眾議院外交委員會主席崔蒙迪(Giulio Tremonti)今天向中央社證實,義眾院外委會3月下旬將應邀組團訪問中國,行程細節仍在磋商中。崔蒙迪隸屬義大利總理梅洛尼(Giorgia Meloni)領導的「義大利兄弟黨」(Fratelli d'Italia),過去曾擔任義大利副總理、財政與經濟部
三立新聞

78歲「歌仔戲天王」葉青淡出20多年,2年前現身廈門時一度被目擊坐輪椅,身體近況令人擔憂。如今她農曆年前因身體不適做斷層掃描,發現心臟血管堵塞嚴重,醫生提醒:「妳不能再拖了!」於是她在北醫動手術裝上3根支架,還把抽60年的菸給戒了。蔡維歆
自由時報

115學年度大學術科測驗日前公布,虎尾高中林昀霓以100%滿分成績奪全國女武狀元,她在國二時代表雲林縣參加全國中等學校田徑錦標賽撐竿跳比賽奪金時跳斷竿,4年來持續苦練,學校老師讚許,賽場上,她是堅韌不拔的奪牌戰將;考場上,她是近乎完美的武狀元。據指出,日前體育術科測驗成績公布,學校老師看到林昀霓百分等級為100%,因為過去學校學生,甚至體育組的師長們,沒人拿過100%,一頭霧水,還打去承辦學校詢問,才知是各項測驗都幾乎完美,全國男、女生僅各1人,即是全國武狀元。
Newtalk

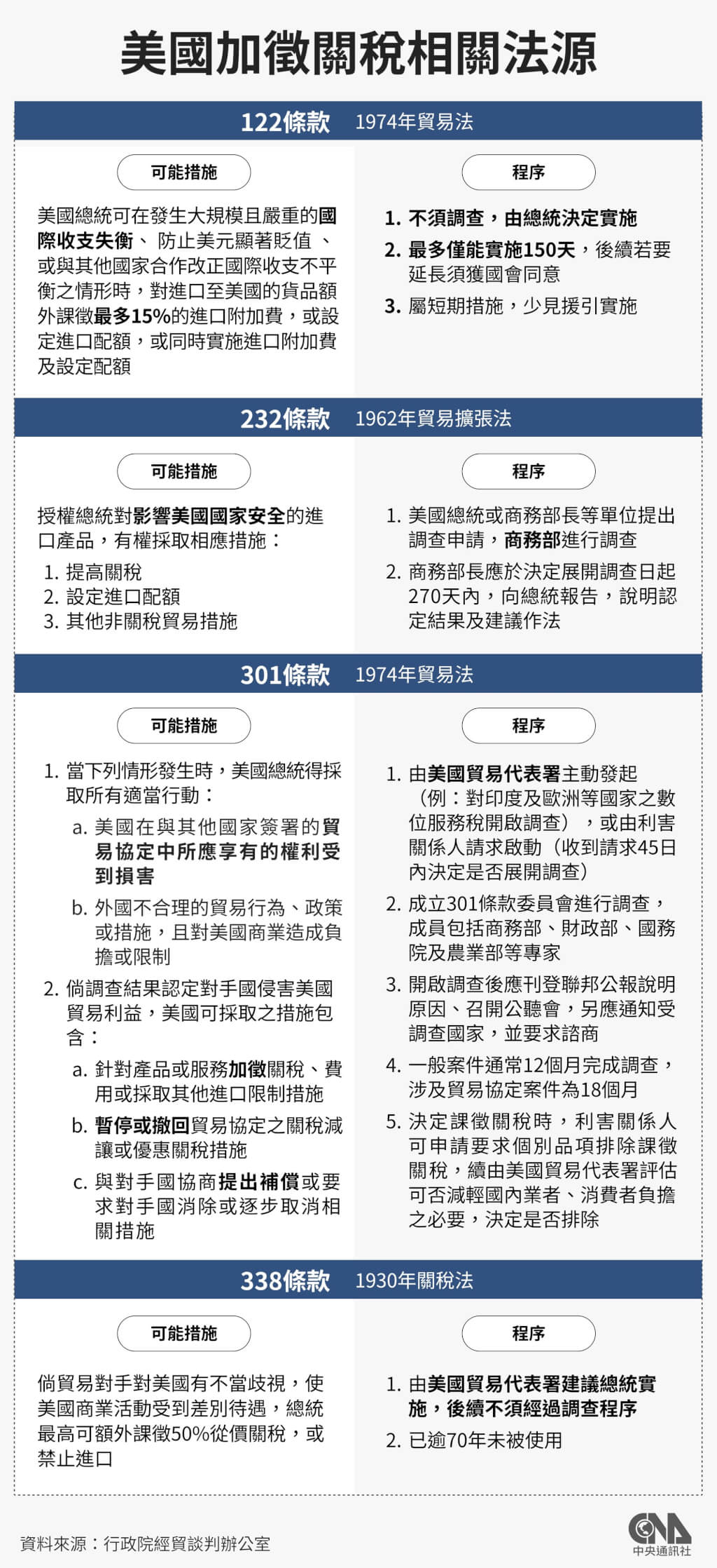
美國最高院推翻川普的全球性關稅後,川普表示將援引「122條」再祭15%關稅。全美24州今天對此提起訴訟,批川普逾權,並指「122條」只適用特定情況,不能作為全面徵收關稅的依據,政府當前應優先處理退稅。美國最高法院2月以6比3裁定總統川普援引「國際緊急經濟權力法」(IEEPA)對進口商品加徵關稅屬越權
中央社
美國國會議員今天關切,美國如何與台灣等盟友合作,反擊中國代理人推動的「疑美論」。國務院次卿回應,美方反制作法包括推動獎學金交流計畫與深化人際互動,同時努力揭露中國「統一戰線」行動的資金投入。
Newtalk

美國和以色列聯手攻擊伊朗邁入第6天,美國總統川普今天表示,這項軍事行動進度超前,伊朗海軍已損失多艘軍艦,飛彈與無人機能力持續被摧毀;他並呼籲,伊斯蘭革命衛隊和伊朗軍、警放下武器接受豁免,否則「必死無疑」。美、以聯手對伊朗發動攻擊,戰事進入第6天。川普(Donald Trump)今天下午在白宮一場活動
TVBS

今(6)日起東北季風增強,北台灣氣溫下降並伴隨降雨,基隆北海岸及東北部有局部大雨發生機率。氣象署預測未來一週將有 3 波東北季風接力影響台灣,北台灣低溫將下探 14 度。整體降雨在 6 日清晨後趨緩,但迎風面仍有短暫雨,預計 7 日、9 日及 12 日均有冷空氣接續影響,提醒民眾留意溫差並隨時備好雨具。
壹蘋新聞網

【李威翰/綜合報導】美國伊朗開戰第7天,局勢升溫衝擊全球。美國總統川普曾說戰爭可望4到5周內落幕,不過外媒爆料,戰火可能延燒100天,甚至一路打到9月。
聯合報

美股主要指數5日全面收低,道瓊工業指數下挫784.67點,那斯達克指數下跌58.49點。法人表示,台積電美國存託憑證(A...
自由時報

由交通部觀光署北海岸及觀音山風景區管理處(簡稱北觀處)主辦的「2025野柳石光夜訪女王」透過光雕藝術讓聞名於世的女王頭,耀眼全球,獲得美、法、英國際設計大獎,使野柳特有地景再次驚艷國際舞台。即日起到4月19日推出「2026野柳石光夜訪女王」前導數位共創計畫─「《雙后傳承》全民數位共創徵件活動」,相關徵件活動訊息,請上網搜尋https://yehliu.digitwin-studio.com/。北觀處代理處長吳建志表示,這項活動將靜態岩石化為動態舞台,是對野柳自然地景與文化資源的深度再發現,也是將台灣觀光推向國際的重要契機。活動在觀光推廣上的創新模式,獲得國內外多項頂尖獎項肯定,包括「2025美國繆思創意獎」中「活動∕文化類」及「沉浸式體驗∕戶外活動類」金獎、「2025巴黎設計獎」的照明設計類金獎、「2025倫敦設計獎」的使用者體驗設計─活動類金獎與概念設計─照明類銀獎、「美國泰坦創新設計獎」的活動創新類金獎、「2025亞洲設計獎」的照明設計類銀獎、「2025第12屆台灣活動卓越獎」的公共服務活動類銅獎。
壹蘋新聞網

【記者廖柏璋/綜合報導】世界棒球經典賽今晚6點台灣將對日本,這是日本的第1場比賽,他們派出王牌投手山本由伸先發,今天的比賽台灣民眾可以透過4家電視台以及3個網路平台收看直播。
NOWnews
日本隊先發投手山本由伸的投球局數似乎已有初步規劃。2026年第6屆WBC世界棒球經典賽(2026 World Baseball Classic)C組預賽,日本隊今晚將於東京巨蛋迎戰中華隊。根據...
自由時報

美國中央司令部(CENTCOM)司令庫珀(Brad Cooper)海軍上將週四表示,伊朗彈道飛彈攻擊較行動初期「下降90%」、無人機攻擊「下降83%」。他並稱伊朗海軍已遭重創,美軍已擊沉或摧毀逾30艘伊朗船艦,另打擊一艘伊朗「無人機航艦」級船隻,該船「目前仍在燃燒」。綜合外媒報導,庫珀並與美國國防部長赫格塞斯一同在佛州坦帕麥克迪爾空軍基地(MacDill Air Force Base)的美國中央司令部(CENTCOM)總部出席簡報會,說明自上週六清晨展開的「史詩之怒行動」(Operation Epic Fury)最新進展。
三立新聞

肺癌是源自支氣管或肺泡的惡性腫瘤,高居台灣癌症死因首位。一名60歲婦人因從事清潔業,常常接觸空污環境,且自己的父親罹患肺癌,就到醫院篩檢。沒想到婦人發現6公分腫瘤,卻遲遲沒有回診。胸腔科醫師蘇一峰透露,4個月後婦人掛急診,發現已是肺癌末期。
三立新聞

美國聯邦參議院於當地時間5日,針對「戰爭權力決議案」進行表決,希望能藉此限縮總統川普(Donald Trump)的軍事權力,但最終以47票對53票遭到否決。眾議院方面,最終以212票對219票的極小差距被擋下。
自由時報

為讓公務員更了解不同族群文化,南市政府客家事務委員會舉辦「族群主流化培力工作坊」,帶領學員走進白河區客家聚落,透過文化走讀與在地導覽,實地認識客家族群在台南發展的歷史,也讓族群平權的概念從課堂延伸到實際場域。這次工作坊把教室搬到戶外,選在具有客家歷史脈絡的白河區進行走讀。學員在導覽老師帶領下,分組走訪碧雲寺、張婆太祠、內枋林隴西堂、彭家菸樓、魏氏宗祠「光裕堂」及靈山寺女媧宮等地。從宗祠文化、地方信仰到過去菸葉產業發展,透過一站一站的解說,讓學員逐步了解客家族群在臺南落地生根的歷史軌跡,也看見客家文化在地方留下的深刻印記。
聯合報

「霸道總裁愛上清潔阿姨」真實版?大陸抖音(TikTok)、Threads、「X(前稱twitter)」、「Instagram(IG)」等影音及社交平台近日瘋傳1段影片,顯示大陸某酒吧內有1名喝醉酒的外籍男子,竟然在廁所內強吻「清潔阿姨」。
TVBS

庫德族官員告訴美聯社,盤據在伊拉克北部的伊朗庫德族反抗組織正準備對伊朗發動可能的跨境軍事行動,美國已請求伊拉克庫德族提供支持。
NOWnews
2026 世界棒球經典賽(WBC)引爆全台狂熱,Google 單日熱搜衝破 10 萬大關!在全民棒球熱中,除隊長陳傑憲首戰因觸身球造成骨裂、不捨退場外,旅美強投陳柏毓雖在抗澳...
三立新聞

巴西在社群擁有6.5萬名追蹤的25歲重機正妹網紅卡拉·塞納拉·諾蓋拉(Karla Thaynnara)日前發生車禍遭輾斃,她的父親,是退休員警,目睹愛女死亡現場,當場崩潰竟自戕身亡,釀成父女雙亡悲劇,不少網友也紛紛到社群留言哀悼。
ETtoday

1580年,英國。貧困的拉丁語家教威廉莎士比亞遇見自由奔放的艾格妮絲,兩人深受對方吸引,展開一段熾熱戀情,並迅速步入婚姻,與三個孩子過著幸福的生活。但當遠在倫敦的威廉戲劇事業迅速發展之際,艾格妮絲卻必須獨自撐起他們的家庭。突如其來的悲劇,讓這對夫妻曾經堅不可摧的羈絆就此受到嚴峻考驗,而這段經歷,也造就了莎士比亞的不朽傑作────〈哈姆雷特〉。
TVBS

美國、以色列日前聯手空襲伊朗,川普預告戰火將延燒四至五週。中東局勢緊張升溫,恐懼情緒引發全球股市震盪,台股也上沖下洗。《TVBS新聞網》舉辦網路投票,想了解民眾對於3月份台股盤勢的看法。
Newtalk

中東戰火不見停歇跡象,投資人憂心美國總統川普(Donald Trump)對伊朗軍事行動時間太久,成本過高,整體狀況看來不明朗,美國原油價格則突破每桶80美元引發通膨擔憂。美國股市各類股5日走低,道瓊工業指數下跌784.67點、1.61%,標普500指數下跌0.56%,那斯達克指數下跌0.26%,費城
自由時報

氣象專家指出,今日東北季風將再增強,北台越晚越濕冷,平地最低溫下探至13度,明日至下週一迎風面大台北及東半部持續有局部短暫雨,下週二鋒面掠過,北部、東半部轉有局部短暫雨,氣溫再降。中央大學大氣系兼任副教授吳德榮今在「氣象應用推廣基金會」專欄撰文指出,今晨各地低溫約在16、17度,今日「東北季風」增強,北部、東半部轉有局部短暫雨,氣溫下降、北台越晚越濕冷,平地最低氣溫約降至13度,中南部晴時多雲,影響輕微。各地區氣溫如下:北部20降至13度、中部15至26度、南部17至28度、東部15至27度。
NOWnews
「北一女神」蔡瑞雪昨(5)日否認與已婚《GQ》編輯長「那個凱文」(本名王懷祖)發展不倫戀,但此事仍受到外界高度關注。網友也翻出凱文過去與妻子Angel接受訪談的影片...
中國時報

小編今天(6)日精選5件國內外重要財經大事。壽險保險1月給付2,620億元,也連三個月超過2,000億元,更連兩月突破2,600億元對,於保險給付金額居高不下;對此,壽險業高層透露,過去市場多認為,股市不佳時,股民有資
壹蘋新聞網

【記者廖柏璋/綜合報導】年世界棒球經典賽今晚6點將進行台灣和日本大戰,這是大谷翔平進到大聯盟之後,第1次對上台灣,他賽前在IG發文,貼出兩個特殊的表情符號,引起網友猜想。
三立新聞

玉山又下雪了!氣象署表示,昨(5)日凌晨玉山就開始飄雪,雪深5公分,還出現結冰霧淞現象;今日清晨,玉山風口凍探零下3.7度,玉山主峰再度被白雪覆蓋,絕美景色曝光。
中國時報

台北一名女車主小語(化名)不滿愛車接連遭吊扣、吊銷牌照,怒告交通事件裁決所,主張自己已依法重新領牌,裁決所卻再命繳回新牌照,形同「行政機關自己造法」,侵害人民權益。不過法院審理後認定,吊扣與吊銷屬不同
NOWnews
根據ESPN名記Shams Charania報導,波士頓塞爾提克一哥塔圖姆(Jayson Tatum)在明(7)日主場迎戰達拉斯獨行俠的比賽中,傷兵名單中的最新傷情被球團升級為「出賽成疑...
Newtalk

美國和以色列對伊朗發動的戰爭已滿一周,戰火沒有降溫跡象,伊朗持續對多個國家進行無差別攻擊。美國媒體披露,美國總統川普原本預期對伊朗發動的戰爭只會打四周,但現在美國中央司令部已在做至少持續100天甚至到9月的可能準備。根據美媒《Politico》報導,美國國務院正增加資源,以撤離滯留在中東的美國公民;
風傳媒

今年的冬天忽冷忽熱,羽絨外套穿幾天又要收回去,因此比以往都洗得比較多。但很多人對羽絨外套的清潔方式其實一知半解,以為同普通衣物一樣,丟入洗衣機就可以解決。中國日前發生一宗起羽絨導致洗衣機爆炸的事故,令不少人重新正視問題的嚴重性。中國國家應急廣播在一月二十五日發佈消息,一名中國女子使用洗衣機清洗羽絨服時發生爆炸,衝擊力大到連洗衣機門都被炸開,跌落地面,現場滿佈......
鏡週刊

到日本搭電車旅行要注意了,電車騷擾文化正悄悄演變。這幾年民眾發現,傳統的肢體觸摸逐漸變少,取而代之的是針對頭髮或精神施壓的隔空騷擾。這種趨勢是因為嫌犯想鑽法律漏洞,試圖用不留痕跡的方式滿足扭曲的欲望,卻讓女性乘客防不勝防。
ETtoday

復華台灣科技優息(00929)利多消息不斷,近期再度調升配息水準,每單位將配發0.11元,為近一年來第5度上調,配息金額也回到掛牌初期水準,年化配息率逼近7%。同時績效也報佳績,今年以來還原息淨值報酬率達13.03%,位居高股息ETF第一名。
NOWnews
2026年世界棒球經典賽(2026 World Baseball Classic)萬眾矚目的「台日大戰」將於今晚正式開打。日本職棒名將、現任球評五十嵐亮太今日受邀參加日本電視台節目《ZIP!...
自由時報

「2026福馬迎春尞新埔 花燈踩街迎天穿」明天(7日)晚上將在新埔鎮中正路街頭上陣,主舞台、也是踩街秀的起點在原新埔鎮公所前,將有54支隊伍要伴隨著14座大小燈車沿途「抓人眼球」!其中甚至還有國際友人~曼加非洲戰鼓團也來參與,體驗不一樣的客家年節慶典。新埔鎮長陳英樓說,每逢元宵,世人都知「北天燈、南蜂炮、會移動的花燈在新埔」;而今年的花燈踩街遊行預計在明晚6點半過後啟動。因此,明天下午3點到晚上9點,從新埔國中起往東到中正路35巷口的中正路路段,全線將管制車輛進入且禁止停車,用路人須提早改道、居民也需配合移車。
NOWnews
當「峇里島平替」成為搜尋熱詞,越南富國島正悄悄站上舞台中央。澳洲知名旅遊網站《Escape》近日在「最值得探索的峇里島替代地」名單中,大力推薦富國島,形容這裡兼具...
聯合報

春神報到,春節過後氣溫回升,嘉義八掌溪堤防旁的黃花風鈴木悄然綻放,一串串金黃花朵在枝頭搖曳,為河岸鋪上一層耀眼春色。今年花況,少了往昔鋪天蓋地的「黃色風暴」,去年丹娜絲颱風登陸侵襲,重創樹木,不少風鈴木枝幹折損、樹勢受損。歷經風災與枯水期考驗,部分樹木元氣大傷,使得今年規模難以重現盛況。儘管如此,仍然盛放的黃花更顯珍貴。
自由時報

竹科陳姓碩士工程師與林姓女友交往期間,未經林女同意偷拍其裸體,數年後林女發現陳男使用的GOOGLE帳號未登出,瀏覽雲端硬碟赫然發現自己遭偷拍的影像,憤而提告,新竹地院依妨害秘密罪將陳男判刑。法官調查,陳男與林女前為男女朋友關係,陳男於108年6月至109年11月交往期間,在其位於新竹市租屋處,未經林女同意,擅持手機照相、錄影竊錄林女裸露身體、生殖器、接觸生殖器等非公開活動或身體隱私部位照片及影像。
中國時報

馬祖國際藝術島掀好評,2026年再有世界級藝術登島!雕塑大師康木祥鋼纜作品離島巡迴展,3月5日揭幕,展期一直到明年11月23日。今年5月20日前完成打卡,還可獲限量紀念品。馬祖擁有許多具國際魅力的旅遊景點,觀光署
壹蘋新聞網

【黃詩淳/綜合報導】台股這2天經歷暴跌又暴漲,讓不少投資人猶豫現在該進場或賣掉,財經專家陳威良解析,這波震盪是小型股災,並非長線空頭的開始,反而可以逢低買進。
工商時報

伊朗最高領袖哈米尼(Ayatollah Ali Khamenei)日前遭擊斃後,傳出最高領袖接班人選為哈米尼之子穆傑塔巴(Mojtaba Khamenei),不過,美國總統川普(Donald Trump)5日表明不接受此安排,強調美國有意參與決定伊朗下一任領導人的過程。 美國與以色列於2月28日對伊...
NOWnews
美國、以色列近日攻打伊朗,引發全球股市、黃金價格動盪,有台灣網友翻出雲林北港朝天宮於農曆大年初四抽出的公籤籤詩,其通常被視為「國運籤」,竟發現其中1句「黃金...
TVBS

2026年世界棒球經典賽(WBC)火熱開打,中華隊昨(5)日首戰對上澳洲隊失利,今(6)天又將面對強敵日本隊。然而,除了球員在場上的表現外,官方啦啦隊CT AMAZE同樣也成話題焦點。賽後Fubon Angels成員秀秀子曬出在飯店熟睡的照片,讓粉絲直呼好心疼。
中國時報

美、以和伊朗持續交戰,儘管美國眾議院想要限制總統對伊朗開戰,但卻未能通過提案。而美國總統川普則表明,他要參與選出伊朗新領導人。另一方面,歐洲國家對攻打伊朗雖態度分歧,但卻近一步捲入戰爭。英國將向卡達增
三立新聞

隨著美國與以色列聯手對伊朗發動「斬首行動」,擊斃伊朗最高領袖哈米尼(Ayatollah Ali Khamenei)後,中東局勢急速升溫,引發國際社會高度關注,伊朗也報復式地轟炸各地美軍基地,戰火波及各國,也讓撤僑工作更為複雜,許多旅客滯留杜拜、卡達等地,外交部也盡力協助國人返回台灣。然而卻有許多藍白草稱政府撤僑沒作為,對此,政治評論員「人渣文本」周偉航也表示,他認識的台灣民代都沒有收到具體求援個案
中央社

美國聯邦眾議院今天繼參議院後也否決戰爭權力決議案,支持總統川普對伊朗的軍事行動。這項決議案目的在阻止對伊朗空襲,並要求任何針對伊朗的敵對行動都必須經國會授權。
中央社
根據氣象署觀測,今天凌晨玉山風口測站出現攝氏零下3.7度。氣象署在「報天氣-中央氣象署」臉書專頁分享玉山氣象站清晨景象、仍有積雪約5公分,而山頭則覆蓋著一些白雪。
聯合報

未來10天東北季風一波接一波,台灣整合防災工程技術顧問公司總監賈新興今天在YouTube頻道「Hsin-Hsing Chia」表示,今明兩天及下周一至下周二受東北季風影響,下周四至下周五受偏強東北季風或大陸冷氣團影響。
自由時報

2026世界棒球經典賽(WBC)台灣隊今晚出戰日本,「台日大戰」引全民關注,台中市政府前廣場推出直播活動,台中市政府為幫台灣隊助陣,今晚加碼應援,請到啦啦隊女神短今等,帶領民眾幫台灣隊加油;即將訪美的台中市長盧秀燕也將坐鎮台中最大應援場,跟民眾一起嗑「抗日美食」,吃銅鑼燒配日式綠茶,挺台灣隊。台灣隊昨日出師不利,台日大戰向來是國內球迷關注賽事,今晚更有不能輸的壓力,加上明天週末放假,已有不少球迷互揪下班或放學後,要到台中市府前廣場的直播現場幫台灣隊集氣加油。
鏡週刊

紅豆食府千金蔡依珊近年熱衷閱讀《道德經》,將老子的智慧運用在生活與創業上。近日她分享,在這個充滿「排名、成就、身價、粉絲數」的時代,人很容易不知不覺把人生變成一場競賽,而老子早在兩千多年前就提醒:「別被比較牽著走」。
經濟日報

美國政府正研擬一項重大的AI晶片出口管制新規,可能大幅擴大華府對全球人工智慧基礎設施的影響力。
聯合報

美國政府正研擬一項重大的AI晶片出口管制新規,可能大幅擴大華府對全球人工智慧基礎設施的影響力。
三立新聞

許維恩4日拋出震撼彈,首度公開自己罹患乳癌,且勇敢切除雙乳重建的歷程,消息引發各界震驚。而擁有「美女書法家」封號的趙心妍(原名趙芸),以甜美臉蛋與E奶火辣身材走紅,昨(5日)在臉書坦言,自己正面臨「未知的病症」。原來她2017年生完小孩後餵奶3年,斷母奶過程並不順利,當時左胸就卡著兩個小結節。本以為退奶後會自然消失,沒想到這腫塊一待就是好幾年,最近半年更是脹痛到不行。蔡維歆
三立新聞

世界棒球經典賽(WBC)在東京巨蛋進行的C組賽事持續熱戰,日本隊今(6)日交手台灣隊。日本隊總教練井端弘和在賽前受訪時,對台灣隊的戰力給予好評價,也特別警戒「台灣擁有一群實力出色的投手,且團隊韌性極強」。針對此項威脅,日本隊定下的明確策略,便是力求在比賽初期搶下分數、率先取得領先。
鏡週刊

總統府副秘書長何志偉期盼基層棒球扎根,昨(5日)前往台北市士林區福林國小,關心國小少棒隊員的訓練學習,為孩子們加油打氣。何志偉指出,每支球隊、每位小球員成長過程,都有許多令人感動的故事,也有許多家庭與社區默默付出的身影,這樣一代一代的傳承,正是台灣最珍貴的力量。
ETtoday

美國與以色列聯手對伊朗執行「斬首行動」,加上先前委內瑞拉總統馬杜洛被捕,讓北韓領導人金正恩的反應備受關注。不過,美國智庫認為,類似的「斬首行動」很難套用到金正恩身上,若強行斬首,可能導致1億人死亡。
中央社
美股主要指數5日全面收低,道瓊工業指數下挫784.67點,那斯達克指數下跌58.49點。法人表示,台積電美國存託憑證(ADR)下跌1%,台指期夜盤滑落378點,台股可能隨著持續震盪走勢。
壹蘋新聞網

【記者黃閔/綜合報導】西洋流行天后小甜甜布蘭妮(Britney Spears)傳出於4日因酒駕遭逮,並於5日凌晨3點完成收押,目前已被釋放,預計5月4日出庭。
聯合報
美國和以色列聯手攻擊伊朗邁入第6天,美國總統川普今天表示,這項軍事行動進度超前,伊朗海軍已損失多艘軍艦,飛彈與無人機能力...
聯合報

台灣燈會嘉義縣登場,主題燈區「光之新徑-嘉義夢」在縣府前廣場,由縣長翁章梁與國際知名地景藝術家王文志啟動主燈,象徵嘉義以文化與科技並進的城市願景揭幕。作品長70公尺、寬20公尺、高20公尺,是燈會體量最大藝術裝置,也是王文志在台灣創作規模最大的竹編作品。揭幕以來白天夜間都美,吸引人潮,可入內步行,可躺臥竹編平台觀星空。
經濟日報

新華社報導,大陸國務院總理李強昨5日下午來到他所在的雲南代表團,同代表們一起審議政府工作報告。在聽取代表發言後,李強強調,今年是「十五五」開局之年,外部環境不確定性增多,國內改革發展任務艱鉅繁重,必須以更加積極的作為、更加務實的行動,有力應對各種風險挑戰。
聯合報

新華社報導,大陸國務院總理李強昨5日下午來到他所在的雲南代表團,同代表們一起審議政府工作報告。在聽取代表發言後,李強強調,今年是「十五五」開局之年,外部環境不確定性增多,國內改革發展任務艱鉅繁重,必須以更加積極的作為、更加務實的行動,有力應對各種風險挑戰。
中央社
台灣與英國規模最大的太空產業聚落Space South Central(SSC)合作升級,將透過制度化平台加速雙邊企業合作、推升知識交流和人才訓練,初期將特別著力於衛星供應鏈、新創企業及快速審查機制合作。
中國時報

美國與以色列聯手對伊朗發起「史詩怒火行動」(Operation Epic Fury)進入第七天,戰事沒有降溫反而擴大升級,伊朗展現強大意志反擊,攻擊範圍除了美軍基地,更波及沙烏地阿拉伯、卡達等海灣國家的油氣設施,企圖將
風傳媒

1.25兆國防特別預算在立法院卡關許久,除了民眾黨自提版本之外,國民黨更不斷傳出多項版本,包括將美方2025年底宣布總額111億540萬美元的8項對台軍售案列入,匡列3800億元;以及有外媒報導美國擬再宣布對台軍售200億美元,應將預算規模匡列8000億元,因應下一波可能的軍售等。然而,不論哪一種版本,國防部依舊認為會有阻礙,而在野黨目前態度,則是傾向對美軍......
三立新聞

中東衝突曾引爆股匯雙殺,外資大舉賣超台股,新台幣受壓。央行外匯局長蔡烱民首度定調「最慘震盪已過」,強調市場正逐步回穩。儘管央行出手拋匯阻貶,台灣2月外匯存底仍逆勢衝破6054億美元,再創歷史新高,凸顯台灣基本面穩健。外資持有國內資產規模達1.46兆美元亦刷新紀錄,顯示對台股後市信心未減。面對油價恐延後聯準會降息,央行強調將緊盯通膨與市場變化,並備妥子彈維護金融秩序穩定。
中國時報

根據《ESPN》權威記者查拉尼亞6日搶先爆料,先前已經參加「綠衫軍」塞爾提克五對五訓練一段時間的明星前鋒塔圖,確定將於7日主場迎戰獨行俠的比賽傷癒復出,距離他進行腳跟阿基里斯腱修復手術不到10個月時間,他就已
鏡週刊

宋慧喬為FENDI全新數位廣告企劃亮相,以優雅姿態演繹品牌2026春夏新包款FENDI Way。鏡頭下的她穿上帶有鏤空花卉細節的棕色納帕軟皮大衣,內搭白色束腰外套與短褲,造型輕盈俐落,而肩上的半月形包款則成為畫面焦點。柔和線條與自在輪廓,正好呼應宋慧喬一貫的從容氣質,也展現FENDI Way為現代女性日常而生的魅力。
中央社
北大西洋公約組織(NATO)今天表示,伊朗在中東地區升高攻勢,昨天有一枚飛彈瞄準成員國土耳其,北約成功將它攔截;與此同時,北約已加強「彈道飛彈防禦態勢」。
聯合報
美國一名軍方高層官員今天表示,在持續進行的戰爭中,美國已擊沉超過30艘伊朗船艦,同時德黑蘭部隊發動的彈道飛彈與無人機攻擊...
聯合報
美國最高院推翻川普的全球性關稅後,川普表示將援引「122條」再祭15%關稅。全美24州今天對此提起訴訟,批川普逾權,並指...
NOWnews
美國總統川普(Donald Trump),當地時間5日在白宮接待美國職業足球大聯盟(Major League Soccer ,MLS)總冠軍-國際邁亞密(Inter Miami CF)時,發表的一番談話,再...
TVBS

2026世界棒球經典賽(WBC)正式開打,中華隊賽事帶動不少球迷關注「經典賽運彩」玩法。台灣運彩同步開出各場賽事賠率與多種投注項目,從不讓分、讓分到總分大小與冠軍投注都能參與。究竟經典賽運彩怎麼買?賠率如何計算?線上投注流程又是什麼?《TVBS新聞網》整理中華隊賽程、WBC運彩賠率與投注教學,一次看懂2026WBC運彩攻略。